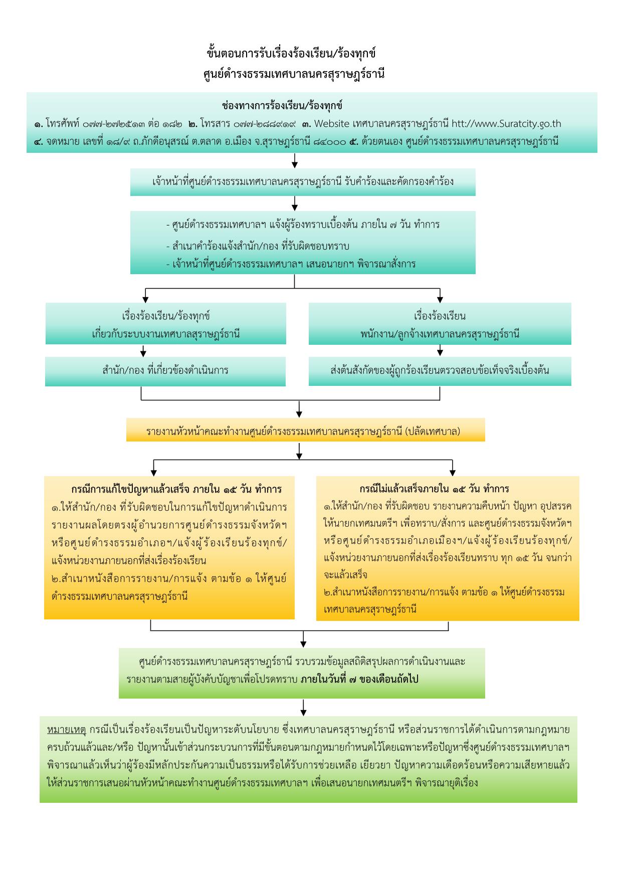
ขั้นตอนและวิธีการ (แผนภาพ)

ร้องเรียน/ร้องทุกข์ (แบบฟอร์ม)
ข้อมูลผู้รับผิดชอบ (ระบุรายบุคคล)
- นางอุไรวรรณ ฉวยพรหมอินทร์
ติดต่อศูนย์ดำรงธรรม
สามารถติดต่อได้หลายช่องทางได้แก่
- ด้วยตนเองที่ ศูนย์ดำรงธรรม งานคดีและเรื่องราวร้องทุกข์ ฝ่ายนิติการ สำนักปลัด เทศบาลนครสุราษฎร์ธานี
- จดหมาย ส่งถึง ศูนย์ดำรงธรรม เทศบาลนครสุราษฎร์ธานี เลขที่ 18 ถนนภักดีอนุสรณ์ ต.ตลาด อ.เมือง จ.สุราษฎร์ธานี รหัสไปรษณีย์ 84000
- โทรศัพท์ หมายเลข 077272513 ต่อเบอร์ภายใน 602
- โทรสาร หมายเลข 0-7728-1044
- ผ่านแบบฟอร์มบนเว็บไซต์ >>คลิก (หากท่านมีเรื่องร้องเรียนแบบเร่งด่วน แนะนำวิธีที่ 1, 3 หรือ 4 ตามลำดับ)